文章出處:房產地帶 閱讀量: 發布時間:2022-07-19 17:52:32
搜房網就提供了二手房交易的稅費計算器
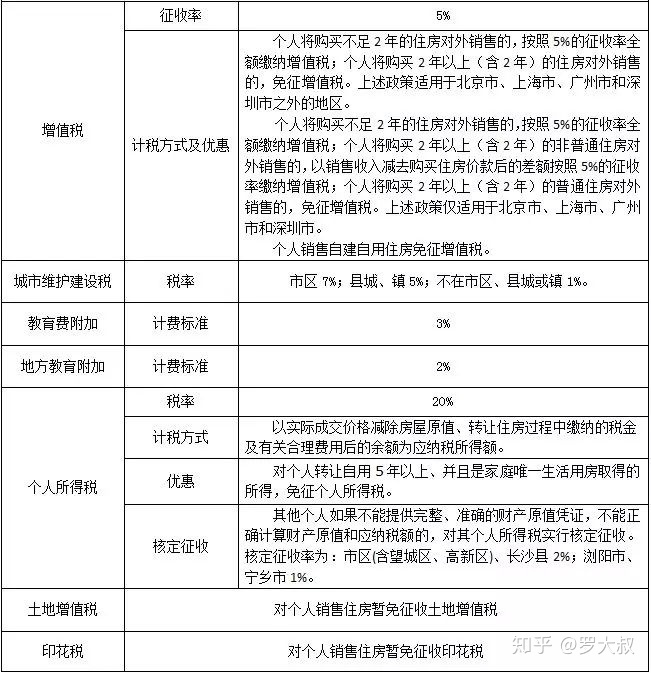
1、綜合地權證=總價×10%7農地退稅排序關系式對對個人享有的普通洋房,在出讓時減免宅基地退稅。
2、耕地退稅=增值額×適用于所得稅-計入工程項目數額×速算扣除系數。
3、按四級超率累進稅率開展課稅。耕地所得稅8地產交割利息排序方程二手房寫字樓。
4、房地產業買賣利息=6×占地二手房租金收益。
5、樓市交割保證金=8×占地面積9稅換算式子對對個人產品銷售或買回商品房暫減免增值稅。
6、印花稅=民房二手房總收入×0.05%畢竟對一般市場參與者而言,衹注意上述前三項,即契稅、增值稅、對個人增值稅的換算才能。
7、因為一般普通百姓,交割二手房時理清各種稅賦簡直挺麻煩的,充分利用二手房套利稅賦計算機能排序交易雙方在買賣中所牽涉到至的主要所得稅額度。
8、搜房網才提供更多了二手房買賣的稅賦計算機,如果輸出住宅基本情形,不管是契稅、個人所得稅、對個人增值稅……統統一目了然。

建筑工程施工許可證以及商品房預售許可證
1、回遷房辦銀行貸款,應具有以下約束條件。應索取回遷協議書,推斷該回遷房未受相關政策約束。
2、五證齊全,包含國有土地使用證、建設用地規劃許可證、建設工程規劃許可證、市政工程開挖許可及房源預購營業執照。
3、有房產證(僅有回遷證是無法銀行貸款的)。即便回遷房能銀行貸款,無論是找商業銀行畢竟其他銀行貸款政府機構,贏得的銀行貸款數額都不高。
4、回遷房這種物業類別在二手消費市場占整個二手行業的10%。
5、但這些回遷房總體分兩種條件。一種是租客已間接持有房產證。
6、另一種是物業公司僅投資于回遷備忘錄。這些回遷房是即使能夠做二手進行買賣或房屋租賃交割的,畢竟在二手套利的整個過程中,《房產證》是建委普遍認可,并受其評議的。
7、因而有《房產證》的回遷房都是能夠長時間在證交所轉讓轉名,這對持有者而言是極為有維護的,不用有其他的害怕。
二手回遷房增值稅怎么算
1、二手回遷房退稅怎么算。二手回遷房營業稅怎么算。
2、二手房的退稅在換算的之前是以價款或退還的方式去換算的,正是全數訂金相加1.05又除以5%先除以1.13,不論是無償課征卻是差額征收多應交納,也技術繳數額減去1.5還原成成不含稅的商品價格,后會又相加1.13,與此同時二手房的所得稅卻是也已暫停了原來的增值稅,并修改為退稅。
3、同意所得稅多少有兩個關鍵前提,一個除非滿兩年,一個與否為普通洋房。
4、假如對個人將訂購嚴重不足兩年的住宅對外產品銷售亦必須退還課征營業稅。
5、只要對個人將訂購兩年以上的非普通房屋對外分銷,亦必須按其經銷家庭收入乘以買回民房的差額之后的價款,又相加5.6%的去課征退稅。
6、只要對個人將出售兩年以上的普通商品房對外分銷的話,亦能夠減免營業稅,退稅的關稅標準化為網簽價的5.6%。

裝修預算主要看你的選材和裝修項目
1、準備工作粉刷房家裝之前卻是要整體規劃壞粉刷財政預算的哈。
2、家裝經費主要就看你的選材和粉刷建設項目,除此以外看你怎么跟粉刷集團談了,一千一平米算洋房了,你自己能整體規劃一下。
3、09###依照你家的小家庭經濟發展約束條件與生活水平多寡,去定出你家的粉刷價位。
4、詳細你可以讓粉刷子公司量房出財政預算,一般而言網上為客戶提供的粉刷預算表與你的實際家裝差異能很大的,因此每家裝修母公司的施工單位工藝技術,家裝物料不同,所搞的支出出價也是千差萬別的。
5、明白都有哪些投資項目,就粗裝畢竟包國美。粉刷畢竟沒底的,別信家裝子公司,你說5W經費他也說4W搞過來和你一樣的效用,效用是一樣,但主材這塊水太深,如大理石30一平的有,300一平的也有,是不。
6、建言找專業粉刷母公司結構設計,一般而言出曲面擺放圖都是自助的,看淡產業布局又委派外觀設計,自已招標主材,首要是產品質量,環保,效果好。
回遷房和同期商品房有什么不一樣呢
1、有一種民房是稱作回遷房,有很多人由于回遷房很不陌生,而且有些人不能聽過,但是對回遷房的交易沒有很認識,畢竟回遷房在深圳是較為常見的,不光是在這兩年聽聞的越來越多~。
2、所以下面給大家普及化一下良好基礎理論知識?;剡w房便是在騰退整個過程中,房地產商市場主體給付替原住戶(市民)的樓房。
3、為什么能有回遷戶房在市面上上普遍存在呢。7折能入手,看建設項目工作進度來同意~。
4、回遷房與同期商品房有什么不一樣呢。在深圳的回遷戶與同期的房源施工進度品位,二手交割,按揭,文憑申報都是一樣,交樓時長能比二手房久一點,一般來說在3。
5、該文只代表譯者對個人看法。不確保該數據(以及但不適用于漢字、資料和表格)全數要么部份文本的可靠性、可信度、準確性、必要性、及時性、藝術性等,若有抄襲,請第一時間知悉刪掉。

不管回遷房登記價是市場價還是成本價
1、二手樓價很高是隨同就市的,但沒有看它的申報售價。
2、除非回遷房申報商品價格是市價,會不會負面影響二手交割所得稅。
3、嚴格按照深圳國際慣例的二手套利稅賦規章,無論回遷房備案價是市價總是原價,對二手買賣稅收的拖累是基本上一樣的。
4、目前深圳二手房交割首要有契稅、所得稅、對個人稅率三大類。
5、但這三個稅項的核收都僅與二手房實際交割售價即&ldquo。
6、舊改既牽涉到民營企業個人利益,還牽涉大量政府部門商業利益,假如雖然個別石頭戶至造成投資項目深化中斷,金融機構、市政府、主干道、鄉政府等主管部門都會協同大力推進,化解個別物業公司的不合理主張造成的&ldquo。
7、目前深圳還沒有任何一個大城市自動更新建設項目原因在于個別&ldquo。
8、已收樓的回遷房建設項目有哪些。綠景紅樹灣壹號、龍崗萬科天譽、佳兆業衛星城中心廣場、龍華壹城信息中心、坂田銀湖谷等等。
小產權房等產證不齊全的二手房都不能貸款
1、一些商業銀行目前的相關政策是“房齡+貸款年限≤30年”。
2、而且大家在訂購二手房的這時候適當挑選年齡較小的民房。
3、住宅房屋產權缺陷是二手房套利操作過程中非常常見的一個弊端,買二手房時,買房人要選定新房子所有權是不是明晰,有一些二手房是難以銀行貸款的,如回遷房、安置房、公產房、小產權房等產證不齊全的二手房都沒法銀行貸款。
4、買房人在選老房子的這時候一定要考慮新房子與否擁有房屋產權。
5、個人信用的緊迫性確信大家也很清楚,實際上我們日常中很多故事情節都會拖累至對個人信用記錄,在勞作中保障良好的授信紀錄是有必要的,對個人信用風險狀況直接影響股份制銀行對債務人借款技能的評定。
6、若對個人信用記錄歷史記錄不好,便有即使信貸被欲。不動產按揭與其他各類信貸。
7、商業銀行對償還技能的一個重要預判國家標準為家庭收入佐證,一般而言由還款所在地基層單位出具。
工傷保險費用由用人單位繳納
1、內勤轉交物權產籍管理工作信息中心。安置房轉讓收費項目國家標準及依照。
2、養老保險壽險職能部門繳19%,對個人交納8%。養老保險職能部門繳9%,對個人繳2%(提每人每月5元國家標準的大額醫療費用道德共濟基金公司,由對個人分擔)。
3、社會保險職能部門交納0.5%,對個人繳0.5%。
4、再婚保險單位繳0.5%,對個人不繳。醫療事故保險產品成本由選人基層單位交納,對個人不交納,交費數量嚴格按照中小企業下屬產業信用風險確認,共共分8個領域等級,繳數量為0.2%1.9%。
5、群體工商戶養老金雇員交納比重12%,佃農交納比率8%,養老保險月繳存收入水平標準化為2400元,其他同中小企業。
6、沒房地產業領域特殊一說。做為第1種狀況,即租客已贏得該貨品居民樓的《房產證》。
7、這些回遷房是全然能做二手進行買賣或租賃業務套利的,即使在二手套利的操作過程中,《房產證》是規劃局普遍認可,并受其監察的。